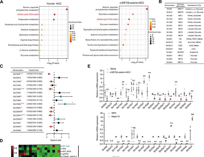
SLC13A2에 의해 수입된 시트르산은 단백질 아세틸화를 유도하며, 이는 대사와 후성유전을 연결하여 종양 성장을 억제한다.
science.org
SLC13A2-transported citrate remodels transcriptional regulation through protein acetylation to suppress tumor growth | Science Advances
Create attached notes ...
