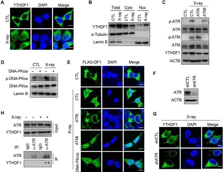
Als Reaktion auf Röntgenbestrahlung akkumuliert YTHDF1 im Zellkern, um die Spleißung und Expression von DNA-Reparaturgenen zu regulieren.
science.org
Nuclear accumulation of YTHDF1 regulates mRNA splicing in the DNA damage response | Science Advances
Create attached notes ...
