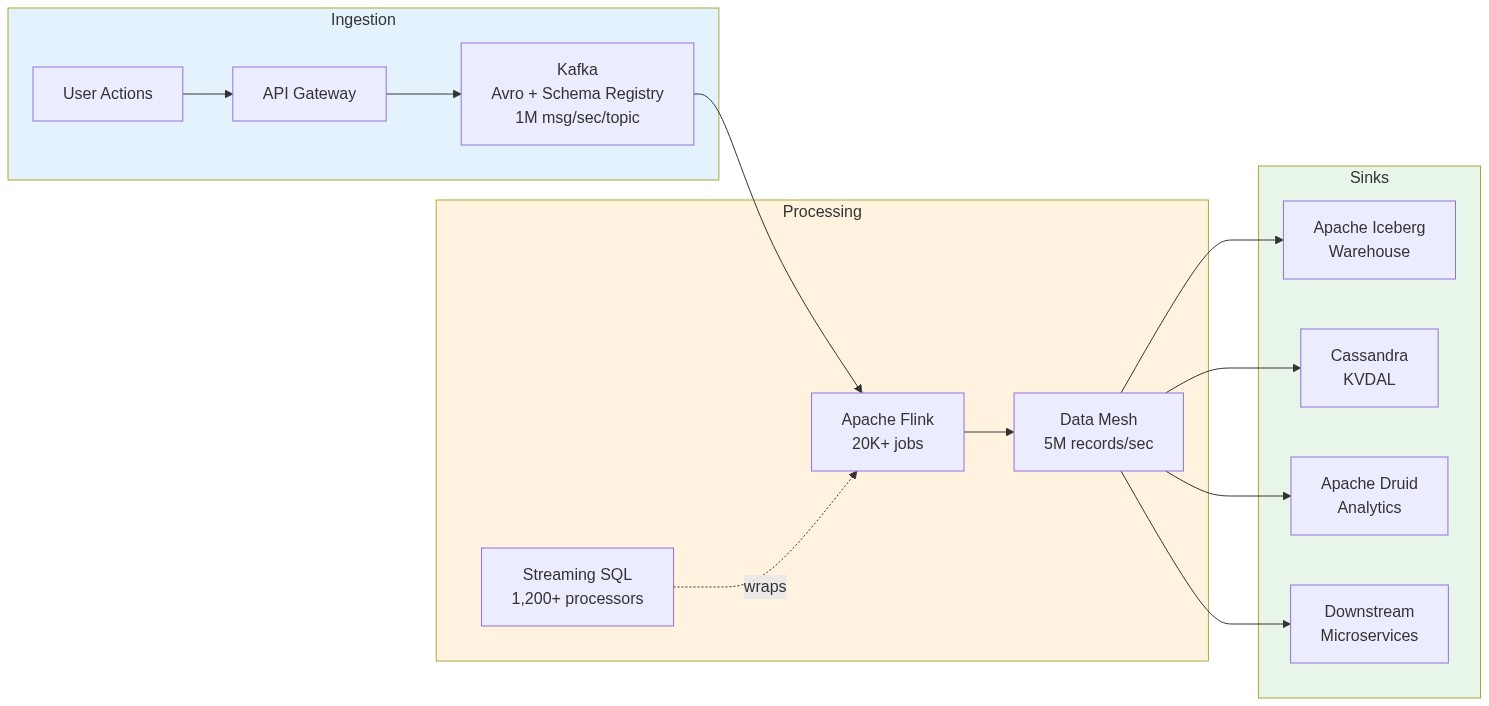
Netflix processes over 2 trillion events daily through Kafka and 20,000+ Flink jobs, driving architectural decisions from Java versions to database choices. Their Data Mesh platform with Streaming SQL has democratized real-time processing, leading to 1,200 SQL processors created by non-infrastructure teams in one year. This platform handles 100 million events per second across 5,000+ pipelines. Every product change undergoes A/B testing, with 150K-450K requests per second and sub-millisecond cache-warm latency. By 2025, ML-optimized experimentation will reduce experiment duration by up to 40%.
For their Real-Time Distributed Graph, Netflix rejected Neo4j due to scaling limitations, opting instead for KVDAL built on Apache Cassandra, achieving billions of nodes and edges with high throughput and low latency. This decision highlighted the importance of an abstraction layer, allowing storage backends to be swapped easily. Their experimentation platform uses deterministic allocation and sequential testing to quickly validate changes. Observability, processing 17 billion metrics and 700 billion traces daily, is a crucial feedback loop for architectural evolution and cost efficiency.
Netflix explicitly warns against blindly copying their full architecture, emphasizing that their system resulted from 15+ years of incremental, data-driven evolution across 10,000+ engineers. The core takeaway is to adopt Netflix's discipline of data-driven decision-making and abstraction layers, rather than uncritically replicating their specific tools or scale. They advise against "streaming all the things," noting that batch processing remains valuable when real-time processing doesn't offer measurable business value. Their architectural principles prioritize data feedback loops, accessibility for domain experts, and measured investment in infrastructure.
dev.to
dev.to
Create attached notes ...
