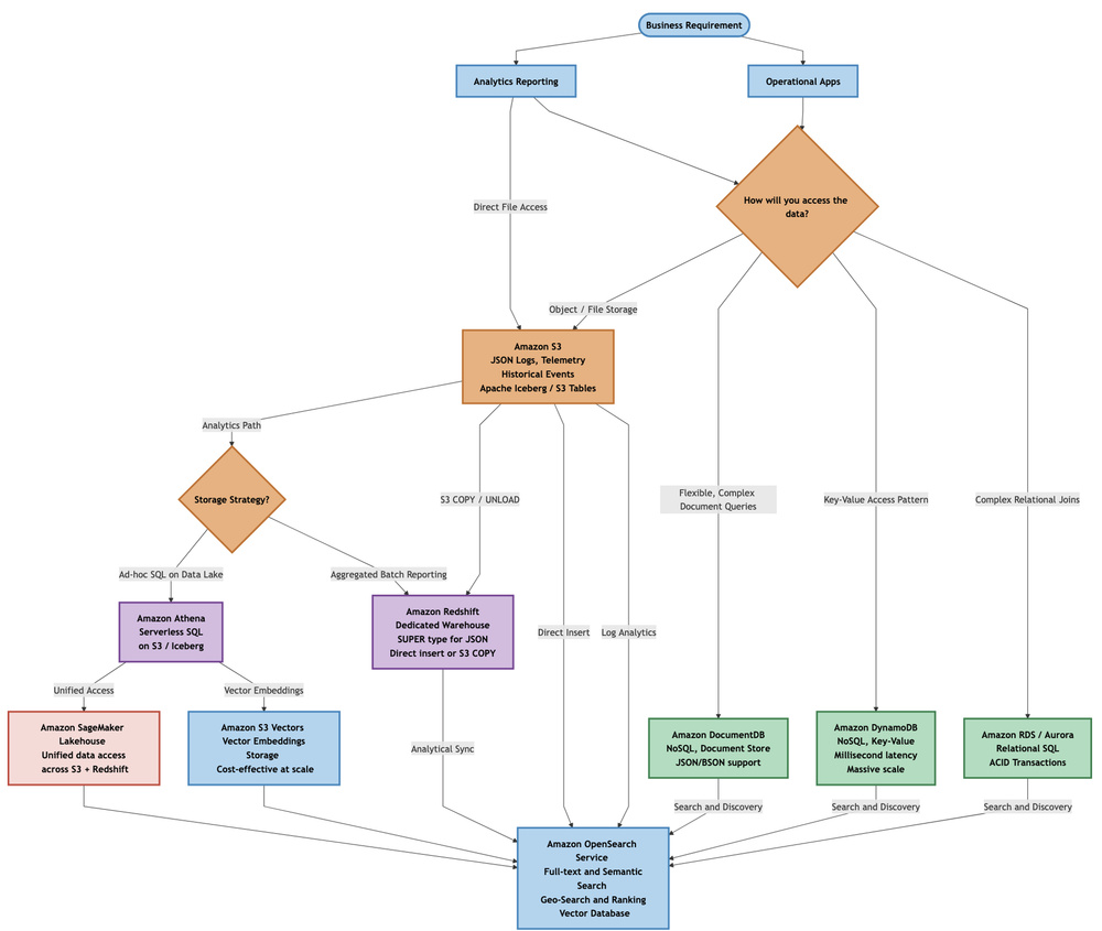
この投稿では、映画ストリーミングのリファレンスアーキテクチャを用いて、AWSサービス間で運用系、分析系、検索系のJSONワークロードを実装し、同期させる方法を紹介します。このパターンは、マルチモーダルなJSONデータ機能を必要とするあらゆるユースケースに対応できる、スケーラブルな青写真を提供します。
aws.amazon.com
How to build unified JSON search solutions in AWS
Create attached notes ...
